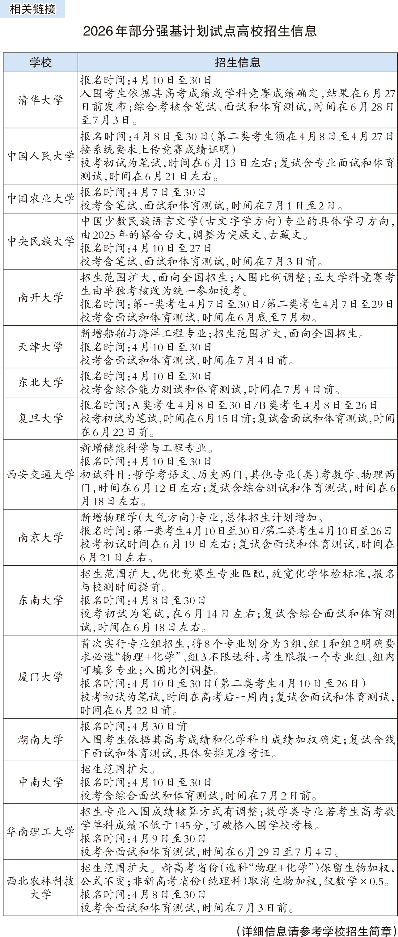
各高校近日陆续发布强基计划招生简章,网上报名大多于本月底结束。多校明确今年新增专业及选拔机制调整等政策变化,考生要了解自身是否适合报考强基计划以及学校招录流程等相关要求,做好报考准备。
什么是“强基计划”?
强基计划主要选拔有志于服务国家重大战略需求且综合素质优秀或基础学科拔尖的学生,重点在数学、物理、化学、生物、力学、基础医学、育种及历史、哲学、古文字学等基础学科专业招生,同时聚焦高端芯片与软件、智能科技、新材料、先进制造和国家安全等关键领域以及国家人才紧缺的人文社会科学领域。
目前,全国共有39所985高校开展强基计划试点招生。根据教育部相关政策,报考强基计划的考生只能选择一所高校。高校为通过强基计划录取的学生单独制定培养方案,对学业优秀的学生在免试推荐研究生、直博等方面予以优先安排。
然而,强基计划并不是“低分上名校”的捷径。中央民族大学招生就业工作处副处长孙洋提示:“它是多元评价的选拔通道,录取分数不一定低于普通批次,考生不能抱着‘捡漏’的心态报考。此外,强基计划不是保底选项,考生一旦被该招生方式录取,将不再参与后续批次录取,因此志愿选择必须慎重。”
今年招考政策有何变化?
今年,多所高校强基计划招生专业有调整,其中一些高校持续推进基础学科与战略工科交叉融合。例如,南京大学新增物理学(大气方向),中央民族大学将中国少数民族语言文学(古文字学方向)专业的具体学习方向调整为突厥文和古藏文,北京航空航天大学新增飞行器适航技术专业,西安交通大学新增储能科学与工程专业,天津大学新增船舶与海洋工程专业,兰州大学新增核化工与核燃料工程专业等。
同时,多所高校进一步拓宽招生地域,如南开大学、天津大学均调整为面向全国招生。
在选拔机制方面,部分高校今年也进行了微调。南开大学对五大竞赛类考生不再实行单独考核,考生须统一参加校测;而体育测试不计入校测总分,但作为录取重要参考。华南理工大学则优化计分规则,各专业入围成绩与综合成绩均按专业设置单科加权计分,并调整了基准分核算方式;此外,数学类专业增设破格入围条件,考生高考数学单科不低于145分即可破格参加校考。
适合哪些考生报考?
根据教育部相关政策,强基计划探索建立本—研衔接的培养模式,推进科教协同育人,探索建立结合重大科研任务的人才培养机制。通过强基计划录取的学生入校后原则上不得调整专业。
“简单来说,爱基础、能深耕、肯钻研、不功利的学生适合报考强基计划。”孙洋说,“强基计划招生专业以基础学科为主,转专业范围有限,更适合愿意深耕学术、走本硕博贯通培养路径的学生,不适合单纯追求热门应用专业的考生。”
无独有偶,南京大学将适合报考强基计划的学生总结为“有志向、有兴趣、有天赋”的“三有青年”。学校相关负责人介绍,“有志向”是指考生有志于成为肩负时代使命、具备全球视野、推动科技创新、引领社会发展的拔尖领军人才和国家重大战略领域后备人才;“有兴趣”是指考生对于强基计划招生专业充满浓厚兴趣,在长期的学习生活经历中积累了良好的学科探究经验;“有天赋”是指考生在相关专业领域展现出突出的学科特长,具备优良的科学研究发展潜质。
校考怎么考,考生如何准备?
根据往年强基计划招录情况,考生高考成绩一般占综合成绩的85%,校测成绩占15%。校测同样是强基计划招考的重要环节,考生高考分数高不代表一定能通过校测。不同高校测试内容及要求不同,考生要认真准备、真实展现自身素养。
南京大学相关负责人介绍,学校初试阶段理科类专业的考核内容为数理探究,文科类专业的考核内容为阅读表达;复试以专家组面试的方式考查考生的综合素质,侧重考查其在所报考专业领域展现出的学科潜质、创新能力和科研志向;此外,考生综合素质档案将提供给面试专家,作为面试评分的重要参考。入围复试的考生均须参加体育测试,项目为50米跑和立定跳远,结果作为同等条件下优先录取的依据。
值得注意的是,除综合素质档案外,招生高校还可能要求考生在报名时提交报名申请表、个人陈述、高中阶段成绩以及获奖证书等材料,具体情况考生要以各校招生简章为准。对此,孙洋提示:“考生要早准备、早提交,务必确保信息真实可信,可重点突出基础学科兴趣与潜力,同时注意材料清晰、规范、合要求。”

(北京考试报记者 宋 迪 苗 露)





京公网安备 11040202430156号