街头巷尾的视觉标识传递着一座城市的温度,商场空间的巧思规划提升顾客的体验质感,数字屏幕的交互设计串联生活场景——这些无声的“创意语言”,藏着设计学类专业的跨界魅力,成为点亮日常、赋能产业的重要力量。
当下,消费升级与产业创新催生多元市场需求,推动设计行业向“艺术+实用+创新”综合方向迭代。兼具跨界属性与发展潜力的设计学类专业正以此为契机,优化培养模式,全力适配行业变革新需求。
聚焦特色 培养各有侧重
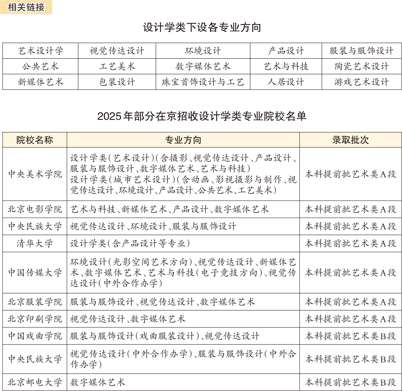
根据教育部《普通高等学校本科专业目录(2025年)》,设计学类属于艺术学门类,下设艺术设计学、视觉传达设计等15个本科专业,这些专业均授予艺术学学士学位。
由于不同学校在办学定位、地域资源与师资力量上存在差异,其设计学类专业的培养特点也各有侧重。例如,同济大学的艺术设计学类专业由设计创意学院负责设置与人才培养。该学院自2025年起,将原有的“视觉传达设计”“产品设计”“环境设计”三个专业整合升级为“艺术设计学”专业,实行统一招生与培养。新专业以艺工融通、学科交叉为核心培养理念,在保留原有三个专业核心教学内容的基础上,下设媒体与传达设计、产品与体验设计、环境与场景设计三大细分方向,延续各领域的专业特色与培养优势;同时,还设置了6种类型的课程模块,并在高年级开展跨学院师生共同参与的跨学科项目,为学生提供个性化成长路径。
北京印刷学院招办主任刘芳介绍,学校的设计学类专业涵盖视觉传达设计、数字媒体艺术、动画、艺术与科技、产品设计、新媒体艺术等方向,并构建了“艺术与出版传媒相结合”“艺术与印刷包装相结合”“艺术与数字科技相结合”的特色复合型人才培养模式与教学体系。设计学类专业的基础通识课程包括素描、色彩、艺术史等,其下设不同专业的核心课程差异显著:视觉传达设计专业的核心课程包括书籍设计、标志设计、包装设计、品牌设计等;数字媒体艺术专业核心课程则包括数字媒体设计与表现、创意思维、人工智能设计应用、产品服务体验设计等。
招生方式分两类
阳光高考网站信息显示,全国开设设计学类专业的本科院校总数超800所,院校类型涵盖“双一流”建设高校、地方公办院校、民办院校及独立学院等。在这些招生高校中,既有清华大学美术学院、中央美术学院等知名艺术类院校,也有中国人民大学、北京师范大学等重点高校,还有北京工业大学、首都师范大学等市属高校。除上述本科院校外,部分高职院校也开设设计学类相关专业。设计学类专业招生方式主要分为两类:组织校考的艺术类专业和不组织校考的艺术类。以北京服装学院为例,该校组织校考的专业包括服装与服饰设计、数字媒体艺术、视觉传达设计;不组织校考的专业则包括产品设计、珠宝首饰设计与工艺、艺术与科技、环境设计等。
设计学类本科专业一般安排在提前批录取。少数院校会在省级艺术类统考基础上组织专业校考,这类院校在本科提前批艺术类A段录取;使用艺术类统考成绩作为专业成绩的院校,则在本科提前批艺术类B段录取。在录取原则方面,不同院校的要求也存在差异。大部分高校在考生专业统考合格的前提下,按专业统考成绩与高考成绩综合折算后的总分从高到低择优录取;部分组织校考的高校采用“文过专排”模式,即考生需同时通过省级统考和校考,且高考文化课成绩达到所在省份普通类本科批次录取控制分数线,学校再按校考成绩择优录取。
部分高校的设计学类专业还对考生的高考成绩有明确要求。例如,清华大学2025年设计学类专业要求考生在高考成绩达到特殊类型招生控制分数线上30分;同济大学2025年设计学类专业则要求考生高考成绩达到特殊类型招生控制分数线。
发展前景广 选择维度多
提到设计学类专业的就业情况,不少人会存在“毕业即失业”的误解,但实际情况并非如此。麦可思研究院2024年发布的《中国大学生就业报告》中显示,设计学类专业本科毕业生半年后就业率高达87.2%,数字媒体艺术、视觉传达设计等热门细分方向的就业率更是突破90%。
设计学类下设的不同专业,就业方向各有侧重。其中,视觉传达设计专业是设计学类中最基础且应用最广泛的方向,简单来说,该专业通过视觉元素传递信息,我们日常所见的海报、广告等,均属于这一范畴。环境设计专业聚焦“人所处的空间环境”,核心是对建筑室内外空间进行规划、布局、功能优化与美化设计。服装设计专业以服装款式创新设计为核心,该专业的毕业生不仅要设计服装造型,还要统筹考虑面料选择、色彩搭配、图案设计等关键环节。数字媒体设计专业是设计学类中既“接地气”又“新潮”的细分方向,我们日常观看的动画片、玩的游戏、浏览的短视频等均需数字媒体设计师参与创意策划与制作。
不同高校的设计学类专业毕业生,其就业领域还与高校办学特色息息相关。例如,北京服装学院的美术与设计类毕业生主要就职于服装服饰、文化创意、时尚设计等领域的企事业单位。北京印刷学院数字媒体艺术专业毕业生则多投身数字媒体艺术策划、设计及编创领域,就业方向与学校“传媒+艺术”的特色高度契合。

(北京考试报记者 邱乾谋)






京公网安备 11040202430156号